JMS是一种允许应用程序之间jms点对点区别,以及分布式系统中发送消息的APIjms点对点区别,它提供jms点对点区别了一个消息队列模型jms点对点区别,允许应用程序发送接收读取和写入消息这些消息可以被不同的应用程序接收,从而实现应用程序之间的解耦和异步通信JMS定义了两种类型的消息传递域点对点PointtoPoint和发布订阅PublishSubscribe在;ActiveMQ是一个开源的消息代理软件,用于在分布式系统中实现消息传递以下是关于ActiveMQ的详细解答基本概念ActiveMQ实现了JMS规范,提供了基于消息队列的通信机制在ActiveMQ中,消息生产者发送消息到队列或主题,消息消费者从队列或主题中接收消息消息队列模型点对点模型在这种模型中,消息被发送到;AMQP在灵活性和扩展性方面表现更好,而JMS在稳定性和可靠性方面表现优异AMQP即高级消息队列协议,是一种通用的消息协议,适用于各种消息中间件系统其主要优势在于灵活性和扩展性AMQP支持多种消息模式,包括点对点消息模式和发布订阅模式,能满足不同应用场景的需求同时,其分布式特性使得系统可以轻松地;JMS是用于和面向消息的中间件相互通信的应用程序接口它既支持点对点pointtopoint的域,又支持发布订阅publish subscribe类型的域,并且提供对下列类型的支持经认可的消息传递,事务型消息的传递,一致性消息和具有持久性的订阅者支持JMS还提供了另一种方式来对您的应用与旧的后台系统相集成;就是姐妹们的复数形式JMS 开放分类 程序计算机网络用语 JMSJava Messaging Service是Java平台上有关面向消息中间件的技术规范,翻译为Java消息服务JMS支持点对点和发布订阅两种消息模型JMS基本概念 1JMSJava Message Service是访问企业消息系统的标准API,它便于消息系 统中的Java应用程序。
在计算机术语中,它被归类于计算领域中的Telecom类别,表示在通信网络中,数据传输直接从一个节点到另一个节点,无需中间环节这种模式在分布式MIMO系统中发挥着重要作用,如采用多天线的分布式MIMO系统,既能保留分布式天线系统的优点,又能实现点对点的高效通信在消息传递技术中,如JMSJava Message;JMS是Java消息服务Java Message Service的缩写JMS是一种基于发布订阅和队列模型的面向消息的中间件MOM技术它允许应用程序创建发送接收和读取消息,这些消息从一个应用程序发送到另一个应用程序,从而实现了应用程序之间的异步通信JMS提供了两种消息模型点对点PointtoPoint和发布;协议 JMSJava消息服务,一个Java API,用于在两个或多个客户端之间异步发送消息它适用于Java应用之间的消息传递 AMQP高级消息队列协议,一个开放标准的应用层协议,为面向消息的中间件设计它支持多种消息传递模式,如点对点发布订阅等 MQTT轻量级的消息协议,广泛应用于物联网场景中;Java Message Service的简称读音英 #712d#658ɑ#720v#601 #712mes#618d#658 #712s#604#720v#618s 美 #712d#658ɑv#601 #712mes#618d#658 #712s#604#720rv#618s释义消息服务,使用Java消息服务语法JMS。
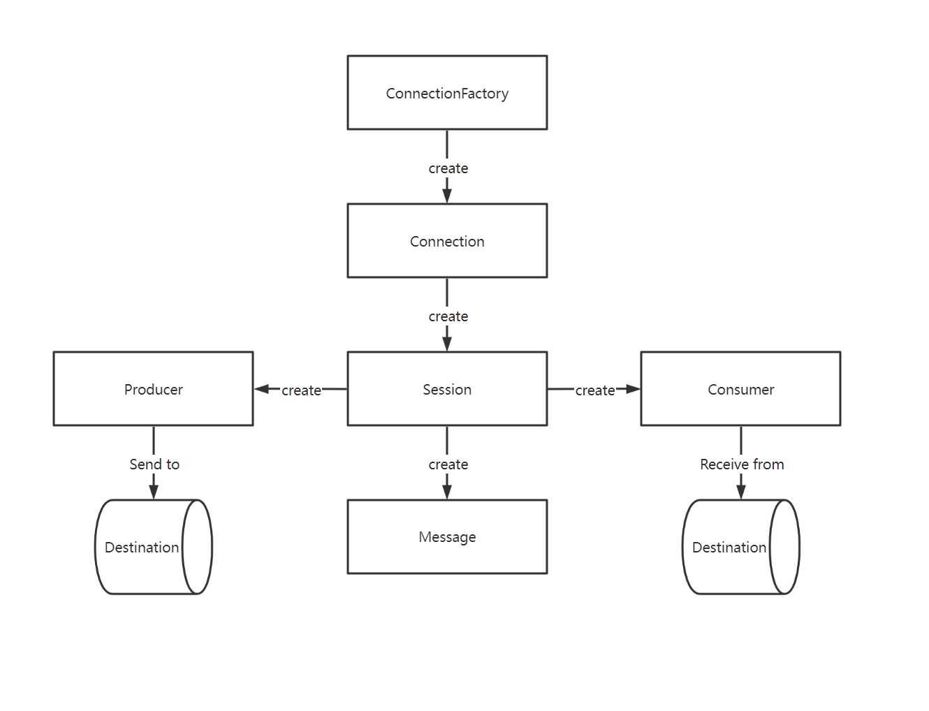
Java 消息服务是一个与具体平台无关的 API,绝大多数 MOM 提供商都对 JMS 提供支持Java 消息服务的规范包括两种消息模式,点对点和发布者订阅者许多提供商支持这一通用框架因此,程序员可以在jms点对点区别他们的分布式软件中实现面向消息的操作,这些操作将具有不同面向消息中间件产品的可移植性;JMS的核心是一组API,允许开发者编写应用程序,这些应用程序可以发送和接收消息,从而实现异步通信它支持多种消息模式,包括点对点PointtoPoint和发布订阅PublishSubscribe这些模式允许开发者根据应用需求灵活选择消息传递方式在点对点模式下,消息从发送者直接发送到接收者,这种模式适合一对;6JMS消息通常有两种类型,分别为点对点和发布订阅传递方式JMS有两种传递消息的方式标记为NON_PERSISTENT的消息最多投递一次,而标记为PERSISTENT的消息将使用暂存后再转送的机理投递如果一个JMS服务离线,那么持久性消息不会丢失但是得等到这个服务恢复联机时才会被传递所以默认的消息传递方式是非;JMS点对点总结 点对点模型是基于队列的,生产者发消息到队列,消费者从队列接收消息,队列的存在使得消息的异步传输成为可能如果在Session关闭时有部分消息已被收到但还没有被签收,那当前消费者下次连接到相同队列时,这些消息还会被再次签收队列可以长久的保存消息直到消费者收到消息,消费者不需要因为;JMS是指Java消息服务的简称以下是对JMS的详细解释定义JMS是一个Java平台中关于面向消息中间件的API它允许在两个应用程序之间或分布式系统中发送消息,实现异步通信消息模式JMS规范包括两种主要的消息模式点对点在这种模式下,消息从一个发送者传递到一个接收者消息被发送到一个队列中,接。

2 JMS基本功能 JMS是用于和面向消息的中间件相互通信的应用程序接口它既支持点对点pointtopoint的域,又支持发布订阅publishsubscribe类型的域,并且提供对下列类型的支持经认可的消息传递,事务型消息的传递,一致性消息和具有持久性的订阅者支持JMS还提供了另一种方式来对您的应用与旧的后台系统相集成;JMS规范定义了两种消息模式点对点PointtoPoint和发布者订阅者PublishSubscribe在点对点模式中,消息被发送到一个特定的队列,接收者从该队列中接收消息这种模式适用于一对一的通信场景而在发布者订阅者模式中,发布者将消息发送到主题Topic,多个订阅者可以订阅该主题并接收消息。

